Community Platform: Interview Demo Notes
A guide to the story: business rules, data flow, and architectural choices.
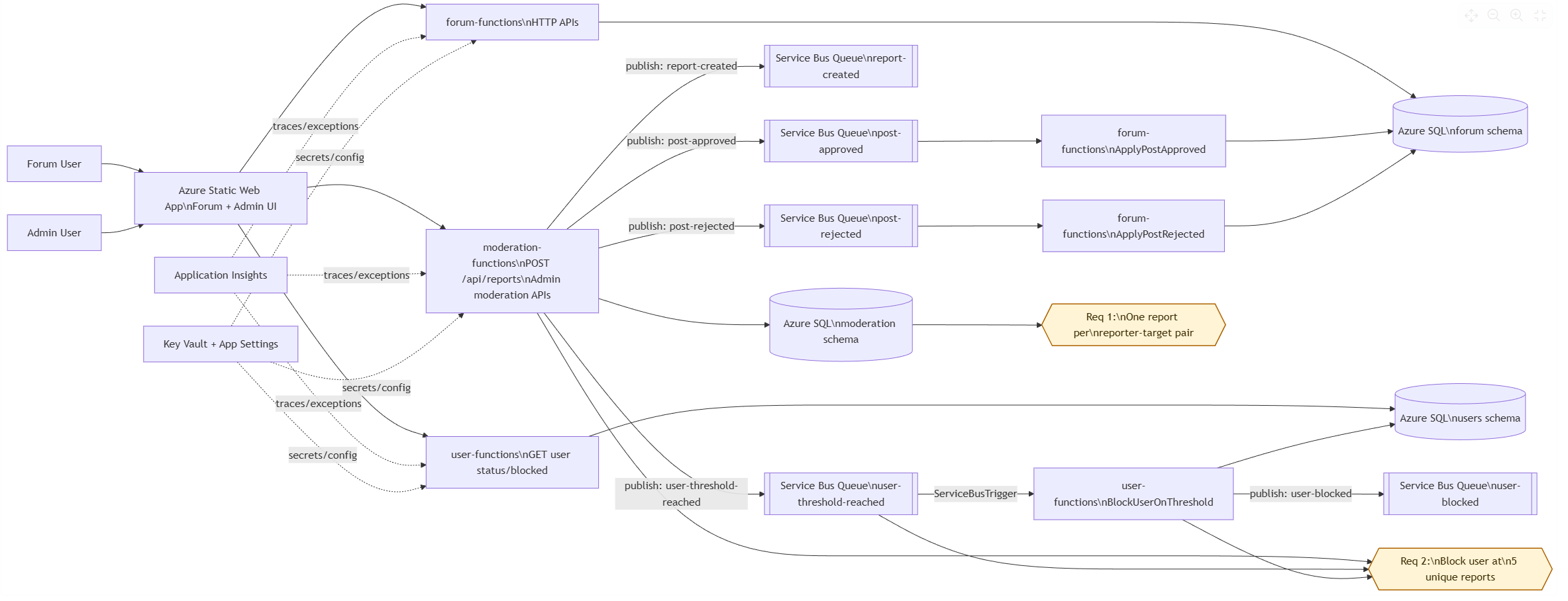
Architecture Diagram
This section uses a static diagram image for presentation stability. The editable diagram source stays versioned in src/architecture-diagram.md.
img/architecture.png to display it here.60-Second Intro
- Problem: We needed to move from manual moderation to user reporting with strict business rules.
- Architecture: I split ownership into three Azure Function services: forum, moderation, and user.
- Integration: I used Azure Service Bus for asynchronous, event-driven updates between services.
- Result: The demo shows both public forum usage and admin moderation workflows, with business rules enforced in backend data logic.
Requirement 1 Solution
A user can report another user only once.
- Owning service: Only moderation-functions handles
POST /api/reports, so the reporting rule has a single owner. - Azure SQL enforcement: Table
moderation.Reportshas a unique constraint on(ReporterUserId, TargetUserId). - Runtime behavior: First report inserts normally; duplicate report from the same reporter to the same target is rejected by the database and mapped to a validation/duplicate API response.
- Concurrency safety: Even if two duplicate requests arrive close together, SQL guarantees only one row is accepted.
- Event publication: For accepted reports, moderation publishes
report-createdon Service Bus for downstream processing.
Requirement 2 Solution
When a user receives 5 reports, the account must be blocked.
- Count source: moderation-functions counts unique reports per target user from
moderation.Reports. - Threshold logic: At 5+ reports, moderation publishes
user-threshold-reached(event contract:UserReportThresholdReached). - Owning service for account state: user-functions consumes the queue and updates
users.UserstoStatus=BlockedwithBlockedAt. - Idempotency: Re-delivered threshold events do not corrupt state; blocking logic is safe to run more than once.
- Audit event: After blocking, user-functions publishes
user-blocked(contract:UserBlocked) for observability and downstream reactions.
Azure Resources Used Per Requirement
- Azure Static Web App: Hosts the forum/admin frontend and sends report requests to backend APIs.
- Azure Functions - moderation-functions: Owns report ingestion, uniqueness enforcement path, and threshold detection logic.
- Azure SQL Database: Persists reports and users; unique constraints enforce correctness under concurrent traffic.
- Azure Service Bus: Carries
report-created,user-threshold-reached, anduser-blockedevents between service boundaries. - Azure Functions - user-functions: Consumes threshold events and applies idempotent account blocking.
- Application Insights: Captures exceptions and traces so event flow and failures are diagnosable during demo and operations.
- Key Vault + app settings pattern: Securely injects sensitive values like Service Bus connection into Function apps in deployment pipelines.
End-to-End Data Flow
- Step 1: Forum user creates a post (forum-functions writes to forum schema in Azure SQL).
- Step 2: Another user reports the post via
POST /api/reports(moderation-functions writes tomoderation.Reports). - Step 3: Unique constraint guarantees one report per reporter-target pair.
- Step 4: moderation-functions publishes
report-createdand evaluates report count. - Step 5: At threshold, moderation publishes
user-threshold-reachedon Service Bus. - Step 6: user-functions Service Bus trigger blocks the user in
users.Usersand publishesuser-blocked. - Step 7: Admin pages fetch updated reports and blocked users to show current moderation state.
Keep domain logic where it belongs: forum owns posts, moderation owns reports and thresholds, users owns account status.
Technical Proof Points To Show Live
- Proof for requirement 1: Show SQL constraint/index screenshot and a duplicate report API rejection in the UI response panel.
- Proof for requirement 2: Show fifth report, then show user status as Blocked in users data and admin users page.
- Proof of event-driven architecture: Show Service Bus queues and logs/traces for threshold and blocked events.
- Proof of ownership boundaries: Explain why forum does not block users directly and why moderation does not own user state.
What To Say About Tradeoffs
- POC choice: One SQL database, separate schemas and DbContexts for faster delivery.
- POC choice: Real event-driven flows implemented before advanced hardening.
- Production next step: Add deeper automated tests and outbox-style delivery guarantees.
- Production next step: Replace demo role switch with full auth and role claims integration.
Likely Questions + Short Answers
- Why microservices? To align ownership and avoid coupling moderation rules into forum code.
- How do you prevent duplicate reports? Unique DB constraint and service-level validation.
- Why Service Bus? It supports asynchronous boundaries and at-least-once message patterns.
- How do you handle duplicate events? Idempotent consumers, especially in user blocking flow.
Screenshot Placeholders
Use these as visual anchors while speaking. Replace with screenshots from your environment.
- Database Constraint: Screenshot of moderation.Reports unique index on (ReporterUserId, TargetUserId).
- Threshold Event: Screenshot of moderation report count and threshold publish log/output.
- Blocked User: Screenshot of users.Users row showing Status=Blocked and BlockedAt timestamp.
- Admin View: Screenshot of admin pages showing reports, decisions, and blocked users list.
Demo Run Order
- Open forum page, create a post.
- Report once from one user.
- Try duplicate report from same user and show rejection.
- Submit additional unique reports until five total.
- Show blocked status and explain the Service Bus threshold event path.
- Open admin pages and close with architecture/tradeoff summary.